Instance Verification Kit (IVK)
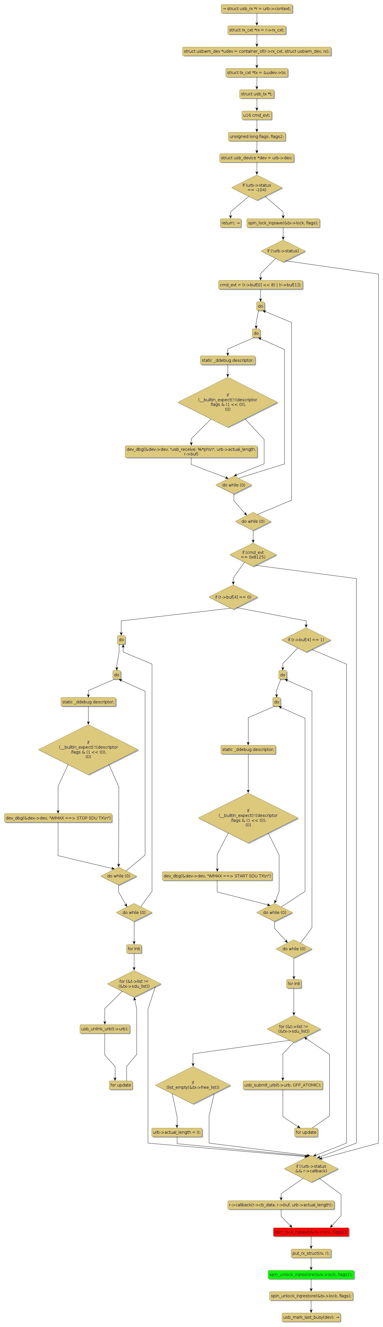
spin lock @ [10115+37+/linux-3.19-rc1/drivers/staging/gdm72xx/gdm_usb.c]
Instance Signature: lock
|
The Matching Pair Graph:
|
|
Function Name
|
Control Flow Graph (CFG)
|
Events Flow Graph (EFG)
|
Source Correspondence
|
|
gdm_usb_rcv_complete
|
|
|
[8834+20+/linux-3.19-rc1/drivers/staging/gdm72xx/gdm_usb.c]
|